2021年8月20日,十三届全国人大常委会第三十次会议表决通过了《中华人民共和国医师法》,自2022年3月1日起施行的这部法律将对中国医师的队伍建设、管理制度、执业规则等产生重大影响。2月22日,国家卫生健康委组织召开宣传贯彻医师法工作电视电话会议。会上,与会专家对医师法的亮点做了详细解读。国家卫生健康委医政医管局相关负责人在会上要求各地切实抓好医师法宣传贯彻实施,广泛开展医师法的宣传培训和贯彻工作,抓紧修订完善医师法配套管理制度,动员各方面力量共同推动医师队伍发展。

《中华人民共和国医师法》已由中华人民共和国第十三届全国人民代表大会常务委员会第三十次会议于2021年8月20日通过,自2022年3月1日起施行。《中华人民共和国执业医师法》同时废止。
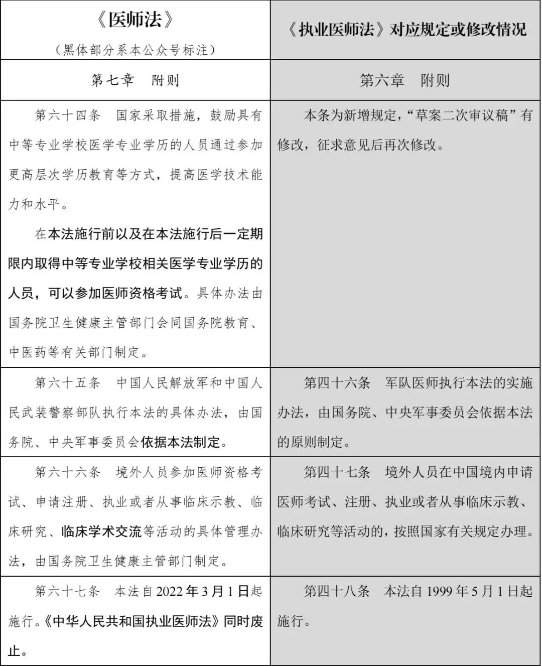
本文以新颁布的《医师法》为基础,逐条对照《执业医师法》相关规定,对修改的法条进行了全面梳理。
目 录

第一章 总则

第二章 考试和注册

第三章 执业规则

第四章 培训和考核

第五章 保障措施

第六章 法律责任

第七章 附则

《中华人民共和国医师法》全文
中华人民共和国医师法
(2021年8月20日第十三届全国人民代表大会常务委员会第三十次会议通过)
目录
第一章 总则
第二章 考试和注册
第三章 执业规则
第四章 培训和考核
第五章 保障措施