导航:首页
预防接种,苗助健康,大家快行动!
来源:本站    发布日期:2026-04-22 09:18:09    阅读:143

图片1.png

2026年4月25日是第40个“全国儿童预防接种日”。今年的宣传主题为“预防接种,苗助健康,全民行动”,旨在引导公众充分认识疫苗防控疾病的重要作用,牢固树立“自己是健康第一责任人”的意识,将健康意愿转化为接种疫苗的实际行动,动员不同年龄段人群积极、主动接种疫苗,守护全人群全生命周期健康。

一、疫苗是预防、控制疾病和保护健康最经济、最有效的手段

接种疫苗,不仅能够保护个体健康,还能阻断传染病的传播和流行。

接种疫苗可使受种者获得免疫力、预防感染和发病、降低重症或者死亡的风险,一些疫苗在人群普遍接种后,可以保护受种者周围没有接种疫苗的人群,减少其发病机会,起到间接保护和免疫屏障的作用。

图片2.png

二、接种疫苗在保护人的全生命周期健康中发挥着重要作用

儿童出生后应按照国家免疫规划疫苗的免疫程序接种疫苗,青少年、成人、老年人也可以通过接种疫苗预防相关疾病。

图片3.png

(一)适龄儿童按照规定及时接种免疫规划疫苗,保障健康成长

接种含麻疹成分疫苗是预防麻疹最有效的措施,适龄儿童应按免疫程序在8月龄、18月龄及时接种含麻疹成分疫苗。

目前国家免疫规划双价人乳头瘤病毒(HPV)疫苗需接种2剂次,间隔6个月,可预防引起宫颈癌最主要的两种致病高危亚型(16型和18型)HPV感染,这两种型别与约70%的宫颈癌相关。

图片4.png

预防接种证要保管好,儿童入托、入学时,托幼机构、学校将查验预防接种证,如有漏种,需要及时补种。

图片5.png

(二)成年人同样需要通过疫苗接种来获得保护

在重视儿童预防接种的同时,成年人也应该主动接种疫苗,为自己和家人的健康负责。成年人适合接种的疫苗包括:HPV疫苗、23价肺炎疫苗、带状疱疹疫苗、流感疫苗、乙肝疫苗等。

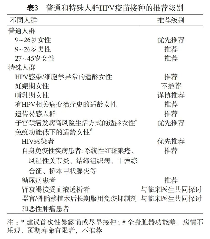
1.HPV疫苗。HPV是指人乳头瘤病毒,其主要通过性生活或密切接触传播,高危型别可以引起宫颈癌以及其他癌症,如肛门癌、口腔癌和喉癌和生殖器疣。所以除了女性之外,男性接种HPV也很重要!HPV疫苗不能治疗已有的HPV感染或由HPV引起的疾病。接种疫苗后仍需定期进行宫颈癌筛查。

图片6.png


图片7.png

*表2、表3来源于《预防性人乳头瘤病毒疫苗中国临床应用指南(2025版)》

2.23价肺炎疫苗。全世界每年约有100万人死于肺炎球菌肺炎,老年人和高危人群中死亡率高达30%~40%。接种23价肺炎球菌多糖疫苗,可以有效预防23种常见导致侵袭性疾病的肺炎链球菌感染。除了肺炎,肺炎链球菌还是引起脑膜炎、中耳炎、败血症、菌血症感染的重要病原体。

接种对象:适用于2岁以上易感人群和60岁以上老人,推荐以下人群优先接种:(1)老年人、功能性或解剖型无脾的人;(2)免疫功能受损的人;(3)患有慢性心血管疾病、慢性肺疾病或糖尿病的人。

3.带状疱疹疫苗。带状疱疹是一种“神经性”疾病,不仅疼痛感极强,而且还会沿着神经支配向上蔓延到脸部,甚至是眼部,严重时可致盲,一旦感染,疱疹病毒会长期潜伏在体内,免疫力下降会出来作乱。目前没有特效治疗方法,尤其推荐免疫弱,得过水痘的人接种。

接种人群:国产带状疱疹减毒活疫苗(40岁以上人群接种)进口重组带状疱疹佐剂疫苗(50岁以上人群接种)。

注意事项:(1)得过带状疱疹的人,病情稳定可以接种,能降低复发风险;(2)带状疱疹急性发作期不能接种;(3)患急性严重发热性疾病应推迟接种。

4.流感疫苗。流感病毒经呼吸道飞沫与黏膜接触传播,人群普遍易感;接种流感疫苗可大幅降低高危人群住院、重症、死亡风险。

建议所有≥6月龄且无接种禁忌的人都应接种流感疫苗。结合流感疫情形势和多病共防的防控策略,尽可能降低流感的危害,优先推荐以下重点和高风险人群及时接种:(1)医务人员,包括临床救治人员、公共卫生人员、卫生检疫人员等;(2)60岁及以上的老年人; (3)罹患一种或多种慢性病人群;(4)养老机构、长期护理机构、福利院等人群聚集场所脆弱人群及员工;(5)孕妇; (6)6-59月龄儿童;(7)6月龄以下婴儿的家庭成员和看护人员;(8)托幼机构、中小学校、监管场所等重点场所人群。

5.乙肝疫苗。 乙型肝炎是导致肝癌的高位因素,根据世界卫生组织发布的《2024年全球肝炎报告,全球有2.54亿人患有乙肝,2022年乙肝患者新增120万,一半年龄为30岁至54岁。

优先接种人群:(1)存在皮肤、黏膜、血液暴露风险的人;(2)多性伴侣人;(3)乙肝病毒携带者的家人、朋友;(4)2002年前出生的,未接种乙肝疫苗的人。

三、不信谣、不传谣,疫苗安全有严格保障

接种疫苗是安全的。疫苗在上市使用前需要经过严格的临床试验和审批程序,从而保证上市获批疫苗的安全性和有效性。在上市后疫苗接种过程中,预防接种工作人员遵循科学、严格的工作规范,确保接种安全。

从官方渠道获取疫苗接种信息,自觉抵制谣言。做好自己健康的第一责任人,从我做起,主动接种疫苗。

图片8.png

温馨提示:接种疫苗应提前了解接种流程和注意事项,接种前应如实告知接种人员自己或受种者的健康状况,接种后需留观半小时。

  单位地址:湖北省鄂州市古城路86号 | 办公电话:027-60858323 | 预防接种咨询:027-60858213 | 从业人员健康证办理咨询 027-60858012 | 艾滋病防治咨询 027-60858030 | 血吸虫病防治咨询 027-60858220 | 结核病防治咨询 027-60858309

传染病疫情报告值班电话:0711-3380120 | 医药领域腐败问题举报电话:027-60858323

ICP备案号:鄂ICP备10020436号-1  访问人数:38772821